Search

Article

x

留言板

尊敬的读者、作者、审稿人, 关于本刊的投稿、审稿、编辑和出版的任何问题, 您可以本页添加留言。我们将尽快给您答复。谢谢您的支持!

姓名
邮箱
手机号码
标题
留言内容
验证码

Time scale algorithm based on cesium atomic fountain clock and optically pumped small cesium clocks

SONG Huijie DONG Shaowu WANG Xiang ZHANG Yu GUO Dong WU Wenjun WU Dan WANG Xinliang LIU Dandan

Citation:

Time scale algorithm based on cesium atomic fountain clock and optically pumped small cesium clocks

SONG Huijie, DONG Shaowu, WANG Xiang, ZHANG Yu, GUO Dong, WU Wenjun, WU Dan, WANG Xinliang, LIU Dandan
cstr: 32037.14.aps.74.20250642
Article Text (iFLYTEK Translation)
PDF
HTML
Get Citation
  • Realizing the independent control of the national standard time has important practical significance under the current international situation. In this work, an independent time scale that does not rely on external references is developed by studying the self-developed cesium fountain primary frequency standard and domestically-produced optically-pumped small cesium clocks. The specific approach is to use the cesium fountain primary frequency standard as a frequency reference to predict the frequency drift of the optically pumped small cesium clocks. By analyzing the noise characteristics of the optically pumped small cesium clocks, the state equation of the atomic clock is established, and the state of the optically pumped small cesium clock is estimated based on the Kalman filtering algorithm. The calculation of the time scale is based on the frequency state estimation and frequency drift state estimation of atomic clocks, which serve as the forecast values, and is achieved through the weight algorithm. The weight algorithm based on prediction error and the weight algorithm based on noise characteristics are studied. The results show that in the case of using Kalman filtering state estimation, the weight algorithm based on prediction error significantly improves the accuracy of the independent time scale. The cesium fountain primary frequency standard is chosen as the frequency reference to predict the frequency drift of the optically pumped small cesium clock. The accuracy and long-term stability of the independent time scale calculated are much better than those when the time scale itself is used as the frequency reference. Taking the international standard time (UTCr) as the reference, the accuracy of the independent time scale is maintained within 15 ns. The frequency stability is 1.57×10–14 for a sampling interval of 1 day, 4.29×10–15 for a sampling interval of 15 days, and 2.87×10–15 for a sampling interval of 30 days is showing that its stability can meet the current national time demand.
      Corresponding author: DONG Shaowu, sdong@ntsc.ac.cn
    • Funds: Project supported by the “Western Light” Talents Trainining Program, Chinese Academy of Sciences, China (Grant No. XAB2021YN22), the Major Program of the National Natural Science Foundation of China (Grant No. 62394352), and the Open Fund of Beijing Institute of Radio Metrology and Testing, China (Grant No. JLJK2021001A002).
    [1]

    Greenhall C A 2003 Metrologia 40 S335Google Scholar

    [2]

    Panfilo G, Harmegnies A, Tisserand L 2012 Metrologia 49 49Google Scholar

    [3]

    Panfilo G, Harmegnies A, Tisserand L 2014 Metrologia 51 285Google Scholar

    [4]

    Song H J, Dong S W, Zhang Y, Wang X, Guo D, An W, Qi Y, Zhang S G 2025 Phys. Scr. 100 015217Google Scholar

    [5]

    宋会杰, 董绍武, 王翔, 姜萌, 章宇, 郭栋, 张继海 2024 73 060201Google Scholar

    Song H J, Dong S W, Wang X, Jiang M, Zhang Y, Guo D, Zhang J H 2024 Acta Phys. Sin. 73 060201Google Scholar

    [6]

    Song H J, Dong S W, Qu L L, Wang X, Guo D 2021 J. Instrum. 16 P06032Google Scholar

    [7]

    宋会杰, 董绍武, 王翔, 章宇, 王燕平 2020 69 170201Google Scholar

    Song H J, Dong S W, Wang X, Zhang Y, Wang Y P 2020 Acta Phys. Sin. 69 170201Google Scholar

    [8]

    Song H J, Dong S W, Wu W J, Jiang M, Wang W X 2018 Metrologia 55 350Google Scholar

    [9]

    刘云, 王文海, 贺德晶, 周勇壮, 沈咏, 邹宏新 2023 72 184202Google Scholar

    Liu Y, Wang W H, He D J, Zhou Y Z, Shen Y, Zou H X 2023 Acta Phys. Sin. 72 184202Google Scholar

    [10]

    梁悦, 谢勇辉, 陈鹏飞, 帅涛, 裴雨贤, 徐昊天, 赵阳, 夏天, 潘晓燕, 张朋军, 林传富 2023 72 013702Google Scholar

    Liang Y, Xie Y H, Chen P F, Shuai T, Pei Y X, Xu H T, Zhao Y, Xia T, Pan X Y, Zhang P J, Lin C F 2023 Acta Phys. Sin. 72 013702Google Scholar

    [11]

    邵晓东, 韩海年, 魏志义 2021 70 134204Google Scholar

    Shao X D, Han H N, Wei Z Y 2021 Acta Phys. Sin. 70 134204Google Scholar

    [12]

    He X, Yuan Z C, Chen J Y, Fang S W, Chen X Z, Wang Q, Qi X H 2022 Front. Phys. 10 970030Google Scholar

    [13]

    Shi H B, Qin X M, Chen H J, Yan Y F, Lu Z Q, Wang Z Y, Liu Z J, Guan X L, Wei Q, Shi T T, Chen J B 2025 Phys. Rev. Appl. 23 034018Google Scholar

    [14]

    Guo G K, Li C, Hou D, Liu K, Sun F Y, Zhang S G 2023 Appl. Sci. 13 9155Google Scholar

    [15]

    Domnin Y S, Baryshev V N, Boyko A I, Elkin G A, Novoselov A V, Kopylov L N, Kupalov D S 2013 Meas. Tech. 55 1155Google Scholar

    [16]

    Levi F, Calonico D, Calosso C E, Godone A, Micalizio S, Costanzo G A 2014 Metrologia 51 270Google Scholar

    [17]

    Shi J R, Wang X L, Yang F, Bai Y, Guan Y, Fan S C, Liu D D, Ruan J, Zhang S G 2023 Chin. Phys. B 32 040602Google Scholar

    [18]

    Wang X L, Ruan J, Liu D D, Guan Y, Shi J R, Yang F, Bai Y, Zhang H, Fan S C, Wu W J, Zhao S H, Zhang S G 2023 Metrologia 60 065012Google Scholar

    [19]

    Rovera G D, Bize S, Chupin B, Guéna J, Laurent P H, Rosenbusch P, Uhrich P, Abgrall M 2016 Metrologia 53 S81Google Scholar

    [20]

    Bauch A, Weyers S, Piester D, Staliuniene E, Yang W 2012 Metrologia 49 180Google Scholar

    [21]

    Galleani L, Signorile G, Formichella V, Sesia I 2020 Metrologia 57 065015Google Scholar

    [22]

    宋会杰, 董绍武, 王翔, 王燕平, 张继海, 屈俐俐, 赵书红, 张首刚 2022 时间频率学报 45 270Google Scholar

    Song H J, Dong S W, Wang X, Wang Y P, Zhang J H, Qu L L, Zhao S H, Zhang S G 2022 J. Time Freq. 45 270Google Scholar

    [23]

    Zucca C, Tavella P 2005 IEEE Trans. Ultrason. Ferroelectr. Freq. Control 52 289Google Scholar

    [24]

    Stein S R 1992 24th Annual Precise Time and Time Interval (PTTI) Applications and Planning Meeting McLean, VA, December 1–3, 1992 p289

    [25]

    Coleman M J, Beard R L 2020 Navigation 67 333Google Scholar

    [26]

    Wang X B, Shi F F, Gong D L, Xu S Y, Li Z N, Fu G T, Li Q 2020 Metrologia 57 065009Google Scholar

    [27]

    Greenhall C A 2001 33rd Annual Precise Time and Time Interval Systems and Applications Meeting, Long Beach, CA, November 27–29, 2001 p445

    [28]

    Wu Y W, Liu S R 2023 Metrologia 60 065009Google Scholar

  • 图 1  氢原子钟HM5085相对于铯基准钟测量频率偏差的Allan偏差曲线

    Figure 1.  Allan deviation curves of the measurement frequency deviation of the hydrogen atom clock HM5085 relative to cesium atomic fountain clock.

    图 2  光抽运守时小铯钟的Allan偏差曲线

    Figure 2.  The Allan deviation curves of optically pumped small cesium clocks.

    图 3  Cs3059的频率漂移估计

    Figure 3.  Frequency drift estimation of Cs3059.

    图 4  Cs2025的频率漂移估计

    Figure 4.  Frequency drift estimation of Cs2025.

    图 5  基于预测误差计算权重的时间尺度的相位偏差

    Figure 5.  Phase deviation curve of the time scale with weights calculated based on the prediction error.

    图 6  基于预测误差计算权重的时间尺度与原子钟的Allan偏差曲线

    Figure 6.  Allan deviation curve of the time scale based on the weight of prediction error and Allan deviation curves of atomic clocks.

    图 7  基于噪声特性计算权重的时间尺度的相位偏差

    Figure 7.  Phase deviation curve of the time scale with weights based on the noise characteristics.

    图 8  两种不同取权算法的时间尺度的Allan偏差曲线

    Figure 8.  Allan deviation curves of the time scale of two different weighting algorithms.

    图 9  基于不同参考预报频率漂移的时间尺度的相位偏差

    Figure 9.  Phase deviation of the time scale based on different reference forecast frequency drifts.

    图 10  基于不同参考预报频率漂移的时间尺度的Allan 偏差曲线

    Figure 10.  Allan deviation curves based on the time scale of different reference forecast frequency drifts.

    图 11  时间尺度(光抽运小铯钟)相对于UTCr的相位偏差

    Figure 11.  Phase deviation curve of the time scale (optically pumped small cesium clocks) relative to UTCr.

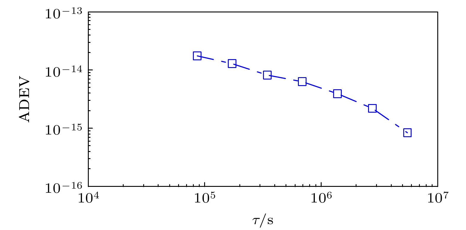
    图 12  时间尺度(光抽运小铯钟)相对于UTCr的稳定度曲线

    Figure 12.  Stability curve of the time scale (optically pumped small cesium clocks) relative to UTCr.

    图 13  时间尺度(磁选态小铯钟)相对于UTCr的相位偏差

    Figure 13.  Phase deviation curve of the time scale (magnetically selected small cesium clocks) relative to UTCr.

    图 14  时间尺度(磁选态小铯钟)相对于UTCr的稳定度曲线

    Figure 14.  Stability curve of the time scale (magnetically selected small cesium clocks) relative to UTCr.

    表 1  不同取权方法的时间尺度的准确度比较

    Table 1.  Comparison of time scale accuracy of different weighting methods.

    不同取权
    方法
    最大
    误差/ns
    最小
    误差/ns
    均值/ns 标准
    偏差/ns
    预测误差取权 9.44 –12.25 –0.17 4.22
    噪声特性取权 8.43 –18.22 –6.12 5.51
    DownLoad: CSV

    表 2  不同取权方法的时间尺度的稳定度比较

    Table 2.  Comparison of time scale stability of different weighting methods.

    平均时间/d 1 5 10 20 30
    预测误差取权 1.56×10–14 8.11×10–15 5.15×10–15 3.24×10–15 2.59×10–15
    噪声特性取权 1.49×10–14 7.13×10–15 4.61×10–15 2.94×10–15 2.51×10–15
    DownLoad: CSV

    表 3  原子钟与时间尺度相对于UTCr的Allan偏差

    Table 3.  The Allan deviation of atomic clocks and time scale relative to UTCr.

    取样间隔/d Cs3050 Cs3059 时间尺度
    1 3.80×10–14 3.39×10–14 1.57×10–14
    5 2.06×10–14 1.36×10–14 8.81×10–15
    10 1.23×10–14 1.30×10–14 4.91×10–15
    15 1.85×10–14 1.58×10–14 4.29×10–15
    30 2.87×10–15
    DownLoad: CSV
    Baidu
  • [1]

    Greenhall C A 2003 Metrologia 40 S335Google Scholar

    [2]

    Panfilo G, Harmegnies A, Tisserand L 2012 Metrologia 49 49Google Scholar

    [3]

    Panfilo G, Harmegnies A, Tisserand L 2014 Metrologia 51 285Google Scholar

    [4]

    Song H J, Dong S W, Zhang Y, Wang X, Guo D, An W, Qi Y, Zhang S G 2025 Phys. Scr. 100 015217Google Scholar

    [5]

    宋会杰, 董绍武, 王翔, 姜萌, 章宇, 郭栋, 张继海 2024 73 060201Google Scholar

    Song H J, Dong S W, Wang X, Jiang M, Zhang Y, Guo D, Zhang J H 2024 Acta Phys. Sin. 73 060201Google Scholar

    [6]

    Song H J, Dong S W, Qu L L, Wang X, Guo D 2021 J. Instrum. 16 P06032Google Scholar

    [7]

    宋会杰, 董绍武, 王翔, 章宇, 王燕平 2020 69 170201Google Scholar

    Song H J, Dong S W, Wang X, Zhang Y, Wang Y P 2020 Acta Phys. Sin. 69 170201Google Scholar

    [8]

    Song H J, Dong S W, Wu W J, Jiang M, Wang W X 2018 Metrologia 55 350Google Scholar

    [9]

    刘云, 王文海, 贺德晶, 周勇壮, 沈咏, 邹宏新 2023 72 184202Google Scholar

    Liu Y, Wang W H, He D J, Zhou Y Z, Shen Y, Zou H X 2023 Acta Phys. Sin. 72 184202Google Scholar

    [10]

    梁悦, 谢勇辉, 陈鹏飞, 帅涛, 裴雨贤, 徐昊天, 赵阳, 夏天, 潘晓燕, 张朋军, 林传富 2023 72 013702Google Scholar

    Liang Y, Xie Y H, Chen P F, Shuai T, Pei Y X, Xu H T, Zhao Y, Xia T, Pan X Y, Zhang P J, Lin C F 2023 Acta Phys. Sin. 72 013702Google Scholar

    [11]

    邵晓东, 韩海年, 魏志义 2021 70 134204Google Scholar

    Shao X D, Han H N, Wei Z Y 2021 Acta Phys. Sin. 70 134204Google Scholar

    [12]

    He X, Yuan Z C, Chen J Y, Fang S W, Chen X Z, Wang Q, Qi X H 2022 Front. Phys. 10 970030Google Scholar

    [13]

    Shi H B, Qin X M, Chen H J, Yan Y F, Lu Z Q, Wang Z Y, Liu Z J, Guan X L, Wei Q, Shi T T, Chen J B 2025 Phys. Rev. Appl. 23 034018Google Scholar

    [14]

    Guo G K, Li C, Hou D, Liu K, Sun F Y, Zhang S G 2023 Appl. Sci. 13 9155Google Scholar

    [15]

    Domnin Y S, Baryshev V N, Boyko A I, Elkin G A, Novoselov A V, Kopylov L N, Kupalov D S 2013 Meas. Tech. 55 1155Google Scholar

    [16]

    Levi F, Calonico D, Calosso C E, Godone A, Micalizio S, Costanzo G A 2014 Metrologia 51 270Google Scholar

    [17]

    Shi J R, Wang X L, Yang F, Bai Y, Guan Y, Fan S C, Liu D D, Ruan J, Zhang S G 2023 Chin. Phys. B 32 040602Google Scholar

    [18]

    Wang X L, Ruan J, Liu D D, Guan Y, Shi J R, Yang F, Bai Y, Zhang H, Fan S C, Wu W J, Zhao S H, Zhang S G 2023 Metrologia 60 065012Google Scholar

    [19]

    Rovera G D, Bize S, Chupin B, Guéna J, Laurent P H, Rosenbusch P, Uhrich P, Abgrall M 2016 Metrologia 53 S81Google Scholar

    [20]

    Bauch A, Weyers S, Piester D, Staliuniene E, Yang W 2012 Metrologia 49 180Google Scholar

    [21]

    Galleani L, Signorile G, Formichella V, Sesia I 2020 Metrologia 57 065015Google Scholar

    [22]

    宋会杰, 董绍武, 王翔, 王燕平, 张继海, 屈俐俐, 赵书红, 张首刚 2022 时间频率学报 45 270Google Scholar

    Song H J, Dong S W, Wang X, Wang Y P, Zhang J H, Qu L L, Zhao S H, Zhang S G 2022 J. Time Freq. 45 270Google Scholar

    [23]

    Zucca C, Tavella P 2005 IEEE Trans. Ultrason. Ferroelectr. Freq. Control 52 289Google Scholar

    [24]

    Stein S R 1992 24th Annual Precise Time and Time Interval (PTTI) Applications and Planning Meeting McLean, VA, December 1–3, 1992 p289

    [25]

    Coleman M J, Beard R L 2020 Navigation 67 333Google Scholar

    [26]

    Wang X B, Shi F F, Gong D L, Xu S Y, Li Z N, Fu G T, Li Q 2020 Metrologia 57 065009Google Scholar

    [27]

    Greenhall C A 2001 33rd Annual Precise Time and Time Interval Systems and Applications Meeting, Long Beach, CA, November 27–29, 2001 p445

    [28]

    Wu Y W, Liu S R 2023 Metrologia 60 065009Google Scholar

  • [1] Song Hui-Jie, Dong Shao-Wu, Wang Xiang, Jiang Meng, Zhang Yu, Guo Dong, Zhang Ji-Hai. Frequency control algorithm of domestic optically pumped small cesium clock based on optimal control theory. Acta Physica Sinica, 2024, 73(6): 060201. doi: 10.7498/aps.73.20231866
    [2] Liang Yue, Xie Yong-Hui, Chen Peng-Fei, Shuai Tao, Pei Yu-Xian, Xu Hao-Tian, Zhao Yang, Xia Tian, Pan Xiao-Yan, Zhang Peng-Jun, Lin Chuan-Fu. Simulation analysis of hydrogen atomic clock double state-selection beam optical system. Acta Physica Sinica, 2023, 72(1): 013702. doi: 10.7498/aps.72.20221363
    [3] Zhang Yi. Mei’s symmetry theorems for non-migrated Birkhoffian systems on a time scale. Acta Physica Sinica, 2021, 70(24): 244501. doi: 10.7498/aps.70.20210372
    [4] Song Hui-Jie, Dong Shao-Wu, Wang Xiang, Zhang Yu, Wang Yan-Ping. An improved Kalman filter time scale algorithm for atomic clock noise variation. Acta Physica Sinica, 2020, 69(17): 170201. doi: 10.7498/aps.69.20191920
    [5] Lu Xiao-Tong, Li Ting, Kong De-Huan, Wang Ye-Bing, Chang Hong. Measurement of collision frequency shift in strontium optical lattice clock. Acta Physica Sinica, 2019, 68(23): 233401. doi: 10.7498/aps.68.20191147
    [6] Li Ting, Lu Xiao-Tong, Zhang Qiang, Kong De-Huan, Wang Ye-Bing, Chang Hong. Evaluation of blackbody-radiation frequency shift in strontium optical lattice clock. Acta Physica Sinica, 2019, 68(9): 093701. doi: 10.7498/aps.68.20182294
    [7] Guo Yang, Yin Mo-Juan, Xu Qin-Fang, Wang Ye-Bing, Lu Ben-Quan, Ren Jie, Zhao Fang-Jing, Chang Hong. Interrogation of spin polarized clock transition in strontium optical lattice clock. Acta Physica Sinica, 2018, 67(7): 070601. doi: 10.7498/aps.67.20172759
    [8] Lin Yi-Ge, Fang Zhan-Jun. Strontium optical lattice clock. Acta Physica Sinica, 2018, 67(16): 160604. doi: 10.7498/aps.67.20181097
    [9] Xu Qin-Fang, Yin Mo-Juan, Kong De-Huan, Wang Ye-Bing, Lu Ben-Quan, Guo Yang, Chang Hong. Optical frequency comb active filtering and amplification for second cooling laser of strontium optical clock. Acta Physica Sinica, 2018, 67(8): 080601. doi: 10.7498/aps.67.20172733
    [10] Zhang Xing, Zhang Yi, Zhang Jian-Wei, Zhang Jian, Zhong Chu-Yu, Huang You-Wen, Ning Yong-Qiang, Gu Si-Hong, Wang Li-Jun. 894 nm high temperature operating vertical-cavity surface-emitting laser and its application in Cs chip-scale atomic-clock system. Acta Physica Sinica, 2016, 65(13): 134204. doi: 10.7498/aps.65.134204
    [11] Jia Meng, Zhao Gang, Hou Jia-Jia, Tan Wei, Qiu Xiao-Dong, Ma Wei-Guang, Zhang Lei, Dong Lei, Yin Wang-Bao, Xiao Lian-Tuan, Jia Suo-Tang. Research and data processing of double locked cavity ringdown absorption spectroscopy. Acta Physica Sinica, 2016, 65(12): 128701. doi: 10.7498/aps.65.128701
    [12] Yin Yi, Zhang Yi, Tan Bo-Zhong, Chen Jie-Hua, Gu Si-Hong. Study on characteristics of coherent population trapping spectral line for chip-scale atomic clock. Acta Physica Sinica, 2015, 64(3): 034207. doi: 10.7498/aps.64.034207
    [13] Lin Xu, Luo Zhi-Cai. A new noise covariance matrix estimation method of Kalman filter for satellite clock errors. Acta Physica Sinica, 2015, 64(8): 080201. doi: 10.7498/aps.64.080201
    [14] Liu Yang-Yang, Lian Bao-Wang, Zhao Hong-Wei, Liu Ya-Qing. Indoor pseudolite relative localization algorithm with kalman filter. Acta Physica Sinica, 2014, 63(22): 228402. doi: 10.7498/aps.63.228402
    [15] Yang Zhuo-Qin, Zhang Xuan. Compound bursting in an electrical coupling model with three different time scales. Acta Physica Sinica, 2013, 62(17): 170508. doi: 10.7498/aps.62.170508
    [16] Sheng Zheng. Research on different time-scale prediction models for the total electron content. Acta Physica Sinica, 2012, 61(21): 219401. doi: 10.7498/aps.61.219401
    [17] Zhi Rong, Gong Zhi-Qiang, Zheng Zhi-Hai, Zhou Lei. Scale analysis of global temperature based on correlation matrix theory. Acta Physica Sinica, 2009, 58(3): 2113-2120. doi: 10.7498/aps.58.2113
    [18] Lin Min, Fang Li-Min. Time scales of the evolution in bistable system and the reinforcement of stochastic resonance. Acta Physica Sinica, 2009, 58(4): 2136-2140. doi: 10.7498/aps.58.2136
    [19] Li Yong, Bi Qin-Sheng. Lag synchronization of autocatalytic chemical reaction in continuous stirred tank reactors. Acta Physica Sinica, 2008, 57(10): 6099-6102. doi: 10.7498/aps.57.6099
    [20] KE XI-ZHENG, WU ZHEN-SEN. CHAOS OF ATOMIC CLOCK NOISE AND ITS STATISTICAL CHARACTERISTICS. Acta Physica Sinica, 1998, 47(9): 1436-1449. doi: 10.7498/aps.47.1436
Metrics
  • Abstract views:  508
  • PDF Downloads:  12
  • Cited By: 0
Publishing process
  • Received Date:  16 May 2025
  • Accepted Date:  02 August 2025
  • Available Online:  11 August 2025
  • Published Online:  05 October 2025
  • /

    返回文章
    返回
    Baidu
    map