- 
				平衡光电探测器作为一种检测量子态噪声起伏通用技术的核心关键器件, 其性能参数在近直流的宽频带范围内(mHz—MHz)常受限于电子学噪声与电学增益的相互制约. 针对1 mHz—1 Hz极低频段, 为满足未来量子增强引力波探测计划中对量子压缩光源探测和评估等方面的需求, 本研究基于一种可调节阻抗匹配网络与两级差分放大的设计架构, 使用差分微调电路与可调偏置电压协同补偿方案, 优化光电二极管的非线性响应补偿机制, 在分析频段500 Hz处实现共模抑制比>75 dB. 实验结果表明, 在小于1 Hz的频段内, 探测器的电子学噪声优于3.5 × 10–5 V/Hz1/2, 满足空间引力波探测计划对于激光强度噪声的要求(1 × 10–4 V/Hz1/2); 同时当入射的本底探测光功率为4 mW时, 本平衡光电探测器可实现增益20 dB@1 mHz—1 MHz, 满足高指标压缩光源的高效探测需求, 为下一代空间引力波探测以及极低频段压缩态光场的探测提供了关键器件的解决方案.Balanced detector is a fundamental component for the accurately measuring quantum state fluctuations, especially quantum noise, which is crucial for future quantum-enhanced interferometric gravitational wave detectors utilizing squeezed light. By using a transimpedance amplifier (TIA) model core for balanced detection, a detailed theoretical and practical analysis is conducted on the electronic factors that affect the performance of the detector in the target ultra-low-frequency range. The TIA stage is meticulously designed using a high-performance integrated operational amplifier characterized by low offset voltage drift. In order to ensure the critical gain stability for ultra-low-frequency operation, this design adopts low temperature-drift metal foil resistors. Subsequent voltage amplification is achieved using a noninverting amplifier configuration to attain the necessary high electrical gain, while strictly managing overall electronic noise. By recognizing the criticality of common-mode noise rejection for quantum noise measurements, the photodiode (PD) nonlinear response compensation mechanism is analyzed and optimized. This is achieved through the innovative implementation of a differential fine-tuning circuit (DFTC) coupled with an adjustable bias voltage (ABV) compensation scheme. Experimental validation confirms the effectiveness of the optimized design. The compensation scheme utilizing DFTC and ABV successfully achieves a high common mode rejection ratio (CMRR) exceeding 75 dB@500 Hz. Crucially, the detector achieves an electronic noise spectral density of 3.5 × 10–5 V/Hz1/2 within the 1 mHz–1 Hz band, exceeding the requirements for laser intensity noise (1 × 10–4 V/Hz1/2) in space-based gravitational wave detection. Furthermore, the detector demonstrates high gain capability and bandwidth: with an incident detection light power of 4 mW, the balanced detector achieves a gain of 20 dB maintained in a wide frequency range from 1 mHz to 1 MHz. This work presents the design, detailed analysis, and experimental realization of optimized balanced detectors specifically tailored for high-sensitivity measurements in the millihertz gravitational wave frequency band. The achieved low electronic noise base below 1 Hz and high CMRR meet the key requirements for future space-based gravitational wave detectors to detect squeezed states of light. This optimized balanced detector provides important components and technical support for the next-generation space-based gravitational wave detection and millihertz squeezed light characterization.
- 
													Keywords:
													
 - millihertz band /
 - balanced photoelectric detection /
 - transimpedance amplifier /
 - common mode rejection ratio
 
[1] Abbott R, Abbott T D, Abraham S, Acernese F, Ackley K, Adams A, Adams C, Adhikari R X, Adya V B, Affeldt C 2020 Phys. Rev. Lett. 125 101102
Google Scholar
						[2] Vitale S 2021 Science 372 eabc7397
Google Scholar
						[3] Abbott T D, Abraham S, Acernese F, et al. 2020 Astrophys. J. Lett. 896 L44
Google Scholar
						[4] 李庆回, 李卫, 孙瑜, 王雅君, 田龙, 陈力荣, 张鹏飞, 郑耀辉 2022 71 164203
Google Scholar
						Li Q H, Li W, Sun Y, Wang Y J, Tian L, Chen L R, Zhang P F, Zheng Y H 2022 Acta Phys. Sin. 71 164203
Google Scholar
						[5] 王在渊, 王洁浩, 李宇航, 柳强 2023 72 054205
Google Scholar
						Wang Z Y, Wang J H, Li Y H, Liu Q 2023 Acta Phys. Sin. 72 054205
Google Scholar
						[6] Jia W X, Xu V, Kuns K, et al. 2024 Science 385 1318
Google Scholar
						[7] McCuller L, Whittle C, Ganapathy D, Komori K, Tse K, Fernandez-Galiana A, Barsotti L, Fritschel P, MacInnis M, Matichard F, Mason K, Mavalvala N, Mittleman R, Yu H C, Zucker M E, Evans M 2020 Phys. Rev. Lett. 124 171102
Google Scholar
						[8] Aasi J, Abadie J, Abbott B P, Abbott R, et al. 2013 Nat. Photonics 7 613
Google Scholar
						[9] Acernese F, Agathos M, Aiello L, et al. 2019 Phys. Rev. Lett. 123 231108
Google Scholar
						[10] Mikhail K, Ma Y Q, Chen Y B, Schnabel R 2019 Light: Sci. Appl. 8 118
Google Scholar
						[11] Harry G M, LIGO Scientific Collaboration 2010 Classical Quantum Gravity 27 084006
Google Scholar
						[12] Matichard F, Lantz B, Mittleman R, et al. 2015 Classical Quantum Gravity 32 185003
Google Scholar
						[13] Thorne K S, Winstein C J 1999 Phys. Rev. D 60 082001
Google Scholar
						[14] Acernese F, Agathos M, Agatsuma K, et al. 2014 Classical Quantum Gravity 32 024001
Google Scholar
						[15] Luo J, Chen L S, Duan H Z, Gong Y G, Hu S C, Ji J H, Liu Q, Mei J W, Milyukov V, Sazhin M, Shao C G, Toth V T, Tu H B, Wang Y M, Wang Y, Yeh H C, Zhan M S, Zhang Y H, Zharov V, Zhou Z B 2016 Classical Quantum Gravity 33 035010
Google Scholar
						[16] Jennrich O 2009 Classical Quantum Gravity 26 153001
Google Scholar
						[17] Luo Z R, Wang Y, Wu Y L, Hu W R, Jin G 2021 Prog. Theor. Exp. Phys. 2021 05A108
Google Scholar
						[18] Luo Z R, Guo Z K, Jin G, Wu Y L, Hu W R 2020 Results Phys. 16 102918
Google Scholar
						[19] 罗子人, 白姗, 边星, 陈葛瑞, 董鹏, 董玉辉, 高伟, 龚雪飞, 贺建武, 李洪银, 李向前, 李玉琼, 刘河山, 邵明学, 宋同消, 孙保三, 唐文林, 徐鹏, 徐生年, 杨然, 靳刚 2013 力学进展 43 415
Google Scholar
						Luo Z R, Bai S, Bian X, Chen G R, Dong P, Dong Y H, Gao W, Gong X F, He J W, Li H Y, Li X Q, Li Y Q, Liu H S, Shao M X, Song T X, Sun B S, Tang W L, Xu P, Xu S N, Yang R, Jin G 2013 Adv. Mech. 43 415
Google Scholar
						[20] Badaracco F, Rossi C D, Fiori I, Harms J, Miyo K, Paoletti F, Tanaka T, Washimi T, Yokozawa T 2021 Phys. Rev. D 104 042006
Google Scholar
						[21] Stefszky M S, Mow-Lowry C M, Chua S S Y, Shaddock D A, Buchler B C, Vahlbruch H, Khalaidovski A, Schnabel R, Lam P K, McClelland D E 2012 Classical Quantum Gravity 29 145015
Google Scholar
						[22] 尚鑫, 李番, 马正磊, 黄天时, 党昊, 李卫, 尹王保, 田龙, 陈力荣, 郑耀辉 2025 74 059501
Google Scholar
						Shang X, LI F, Ma Z L, Huang T S, Dang H, LI W, Yin W B, Tian L, Cheng L R, Zheng Y H 2025 Acta Phys. Sin. 74 059501
Google Scholar
						[23] McKenzie K, Gray M B, Lam P K, McClelland D E 2007 Appl. Opt. 46 3389
Google Scholar
						[24] Schnabel R, Mavalvala N, McClelland D E, Lam P K 2010 Nat. Commun. 1 122
Google Scholar
						[25] Vahlbruch H, Chelkowski S, Danzmann K, Schnabel R 2007 New J. Phys. 9 371
Google Scholar
						[26] Wu M C, Schmittberger B L, Brewer N R, Speirs R W, Jones K M, Lett P D 2019 Opt. Express 27 4769
Google Scholar
						[27] Meylahn F, Willke B, Vahlbruch H 2022 Phys. Rev. Lett. 129 121103
Google Scholar
						[28] Gao L, Zheng L A., Lu B, Shi S P, Tian L, Zheng Y H 2024 Light: Sci. Appl. 13 294
Google Scholar
						[29] Yang W H, Jin X L, Yu X D, Zheng Y H, Peng K C 2017 Opt. Express 25 24262
Google Scholar
						[30] 王炜杰, 李番, 李健博, 鞠明健, 郑立昂, 田宇航, 尹王保, 田龙, 郑耀辉 2022 红外与激光工程 51 20220300
Google Scholar
						Wang W J, Li F, Li J B, Ju M J, Zheng L A, Tian Y H, Yin W B, Tian L, Zheng Y H 2022 Infrared Laser Eng. 51 20220300
Google Scholar
						[31] Wu Y M, Tian L, Yao W X, Shi S P, Liu X, Lu B, Wang Y J, Zheng Y H 2024 Appl. Phys. Lett. 124 114002
Google Scholar
						[32] Shi S P, Tian L, Wang Y J, Zheng Y H, Xie C D, Peng K C 2020 Phys. Rev. Lett. 125 070502
Google Scholar
						[33] 史少平, 武奕淼, 刘璇, 田龙, 郑耀辉 2024 量子光学学报 30 040102
Google Scholar
						Shi S P, Wu Y M, Liu X, Tian L, Zheng Y H 2024 J. Quantum Opt. 30 040102
Google Scholar
						[34] 王鼎康, 武晋泽, 宋志刚, 李晋红 2024 量子光学学报 30 041001
Google Scholar
						Wang D K, Wu J Z, Song Z G, Li J H 2024 J. Quantum Opt. 30 041001
Google Scholar
						[35] Graeme J 1996 Photodiode amplifiers: op amp solutions (New York: McGraw-Hill) pp87–92
[36] Lu Q, Shen Q, Cao Y, Liao S K, Peng C Z 2019 IEEE Trans. Nucl. Sci. 66 1048
Google Scholar
						[37] AD797: Ultralow Distortion, Ultralow Noise Op Amp Data Sheet (Rev. K) https://www.analog.com/media/en/technical-documentation/data-sheets/AD797.pdf [2025-5-12]
[38] AD8671/AD8672/AD8674: Precision, Very Low Noise, Low Input Bias Current Operational Amplifiers Data Sheet (Rev. F) https://www.analog.com/media/en/technical-documentation/data-sheets/AD8671_8672_8674.pdf [2025-5-12]
[39] Jin X L, Su J, Zheng Y H, Chen C Y, Wang W Z, Peng K C 2015 Opt. Express 23 23859
Google Scholar
						[40] 李番, 王嘉伟, 高子超, 李健博, 安炳南, 李瑞鑫, 白禹, 尹王保, 田龙, 郑耀辉 2022 71 209501
Google Scholar
						Li F, Wang J W, Gao Z C, Li J B, An B N, Li R X, Bai Y, Yin W B, Tian L, Zheng Y H 2022 Acta Phys. Sin. 71 209501
Google Scholar
						 - 
				
    
    
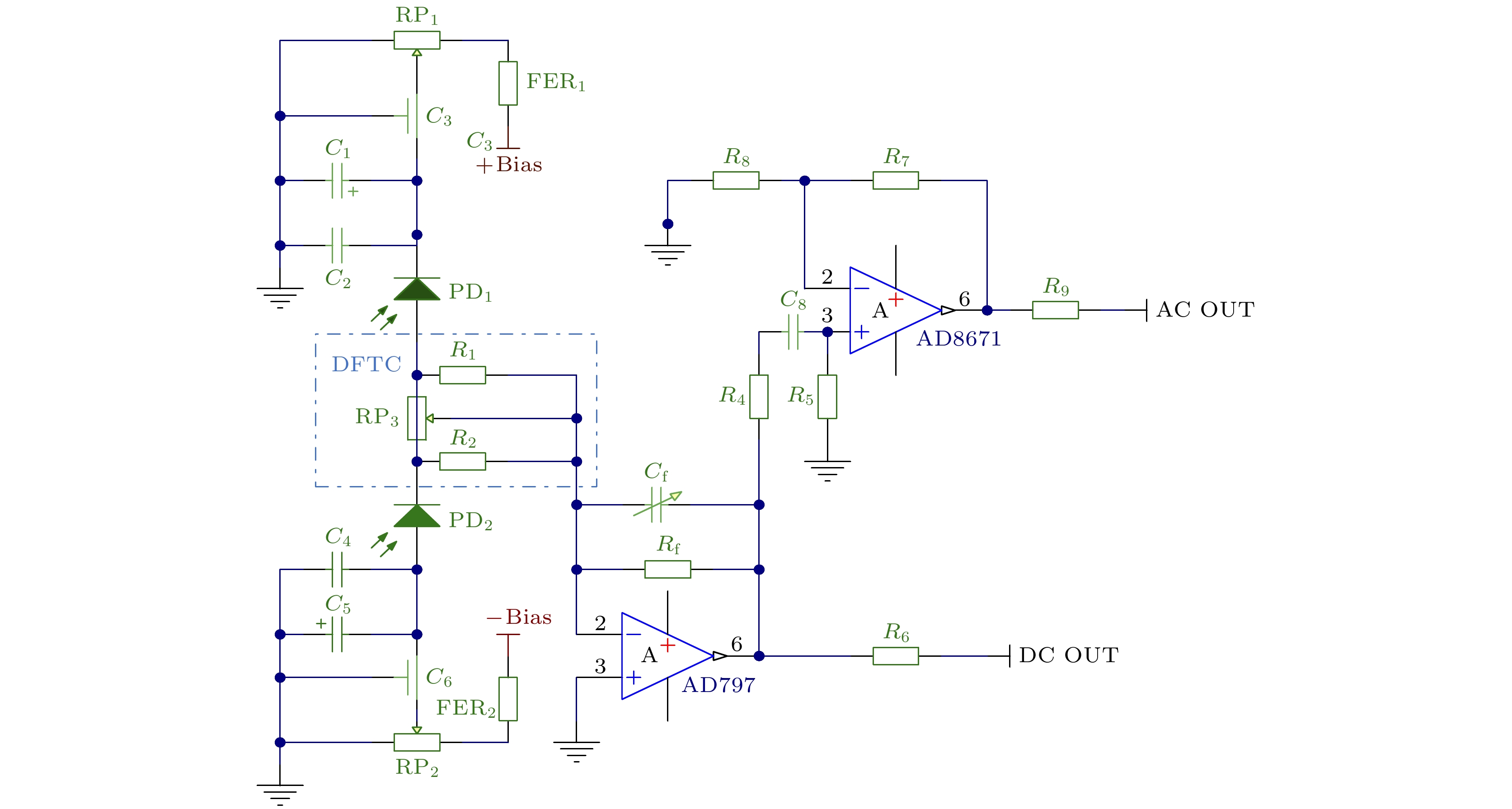
图 5 平衡光电探测器性能测试评估装置图(ISO, 光学隔离器; HWP, 半波片; PBS, 偏振分束器; EOAM, 电光振幅调制器; SG, 信号发生器; BHD, 平衡光电探测器; SA, 频谱分析仪; OSC, 示波器; Meter, 高精度数字万用表)
Fig. 5. Balanced detector performance test and evaluation device. ISO, isolator; HWP, half-wave plate; PBS, polarization beam splitter; EOAM, electro-optic amplitude modulator; SG, signal generator; BHD, balanced homodyne detector; SA, spectrum analyzer; OSC, oscilloscope; Meter, high-precision digital multimeter.
 - 
				
[1] Abbott R, Abbott T D, Abraham S, Acernese F, Ackley K, Adams A, Adams C, Adhikari R X, Adya V B, Affeldt C 2020 Phys. Rev. Lett. 125 101102
Google Scholar
						[2] Vitale S 2021 Science 372 eabc7397
Google Scholar
						[3] Abbott T D, Abraham S, Acernese F, et al. 2020 Astrophys. J. Lett. 896 L44
Google Scholar
						[4] 李庆回, 李卫, 孙瑜, 王雅君, 田龙, 陈力荣, 张鹏飞, 郑耀辉 2022 71 164203
Google Scholar
						Li Q H, Li W, Sun Y, Wang Y J, Tian L, Chen L R, Zhang P F, Zheng Y H 2022 Acta Phys. Sin. 71 164203
Google Scholar
						[5] 王在渊, 王洁浩, 李宇航, 柳强 2023 72 054205
Google Scholar
						Wang Z Y, Wang J H, Li Y H, Liu Q 2023 Acta Phys. Sin. 72 054205
Google Scholar
						[6] Jia W X, Xu V, Kuns K, et al. 2024 Science 385 1318
Google Scholar
						[7] McCuller L, Whittle C, Ganapathy D, Komori K, Tse K, Fernandez-Galiana A, Barsotti L, Fritschel P, MacInnis M, Matichard F, Mason K, Mavalvala N, Mittleman R, Yu H C, Zucker M E, Evans M 2020 Phys. Rev. Lett. 124 171102
Google Scholar
						[8] Aasi J, Abadie J, Abbott B P, Abbott R, et al. 2013 Nat. Photonics 7 613
Google Scholar
						[9] Acernese F, Agathos M, Aiello L, et al. 2019 Phys. Rev. Lett. 123 231108
Google Scholar
						[10] Mikhail K, Ma Y Q, Chen Y B, Schnabel R 2019 Light: Sci. Appl. 8 118
Google Scholar
						[11] Harry G M, LIGO Scientific Collaboration 2010 Classical Quantum Gravity 27 084006
Google Scholar
						[12] Matichard F, Lantz B, Mittleman R, et al. 2015 Classical Quantum Gravity 32 185003
Google Scholar
						[13] Thorne K S, Winstein C J 1999 Phys. Rev. D 60 082001
Google Scholar
						[14] Acernese F, Agathos M, Agatsuma K, et al. 2014 Classical Quantum Gravity 32 024001
Google Scholar
						[15] Luo J, Chen L S, Duan H Z, Gong Y G, Hu S C, Ji J H, Liu Q, Mei J W, Milyukov V, Sazhin M, Shao C G, Toth V T, Tu H B, Wang Y M, Wang Y, Yeh H C, Zhan M S, Zhang Y H, Zharov V, Zhou Z B 2016 Classical Quantum Gravity 33 035010
Google Scholar
						[16] Jennrich O 2009 Classical Quantum Gravity 26 153001
Google Scholar
						[17] Luo Z R, Wang Y, Wu Y L, Hu W R, Jin G 2021 Prog. Theor. Exp. Phys. 2021 05A108
Google Scholar
						[18] Luo Z R, Guo Z K, Jin G, Wu Y L, Hu W R 2020 Results Phys. 16 102918
Google Scholar
						[19] 罗子人, 白姗, 边星, 陈葛瑞, 董鹏, 董玉辉, 高伟, 龚雪飞, 贺建武, 李洪银, 李向前, 李玉琼, 刘河山, 邵明学, 宋同消, 孙保三, 唐文林, 徐鹏, 徐生年, 杨然, 靳刚 2013 力学进展 43 415
Google Scholar
						Luo Z R, Bai S, Bian X, Chen G R, Dong P, Dong Y H, Gao W, Gong X F, He J W, Li H Y, Li X Q, Li Y Q, Liu H S, Shao M X, Song T X, Sun B S, Tang W L, Xu P, Xu S N, Yang R, Jin G 2013 Adv. Mech. 43 415
Google Scholar
						[20] Badaracco F, Rossi C D, Fiori I, Harms J, Miyo K, Paoletti F, Tanaka T, Washimi T, Yokozawa T 2021 Phys. Rev. D 104 042006
Google Scholar
						[21] Stefszky M S, Mow-Lowry C M, Chua S S Y, Shaddock D A, Buchler B C, Vahlbruch H, Khalaidovski A, Schnabel R, Lam P K, McClelland D E 2012 Classical Quantum Gravity 29 145015
Google Scholar
						[22] 尚鑫, 李番, 马正磊, 黄天时, 党昊, 李卫, 尹王保, 田龙, 陈力荣, 郑耀辉 2025 74 059501
Google Scholar
						Shang X, LI F, Ma Z L, Huang T S, Dang H, LI W, Yin W B, Tian L, Cheng L R, Zheng Y H 2025 Acta Phys. Sin. 74 059501
Google Scholar
						[23] McKenzie K, Gray M B, Lam P K, McClelland D E 2007 Appl. Opt. 46 3389
Google Scholar
						[24] Schnabel R, Mavalvala N, McClelland D E, Lam P K 2010 Nat. Commun. 1 122
Google Scholar
						[25] Vahlbruch H, Chelkowski S, Danzmann K, Schnabel R 2007 New J. Phys. 9 371
Google Scholar
						[26] Wu M C, Schmittberger B L, Brewer N R, Speirs R W, Jones K M, Lett P D 2019 Opt. Express 27 4769
Google Scholar
						[27] Meylahn F, Willke B, Vahlbruch H 2022 Phys. Rev. Lett. 129 121103
Google Scholar
						[28] Gao L, Zheng L A., Lu B, Shi S P, Tian L, Zheng Y H 2024 Light: Sci. Appl. 13 294
Google Scholar
						[29] Yang W H, Jin X L, Yu X D, Zheng Y H, Peng K C 2017 Opt. Express 25 24262
Google Scholar
						[30] 王炜杰, 李番, 李健博, 鞠明健, 郑立昂, 田宇航, 尹王保, 田龙, 郑耀辉 2022 红外与激光工程 51 20220300
Google Scholar
						Wang W J, Li F, Li J B, Ju M J, Zheng L A, Tian Y H, Yin W B, Tian L, Zheng Y H 2022 Infrared Laser Eng. 51 20220300
Google Scholar
						[31] Wu Y M, Tian L, Yao W X, Shi S P, Liu X, Lu B, Wang Y J, Zheng Y H 2024 Appl. Phys. Lett. 124 114002
Google Scholar
						[32] Shi S P, Tian L, Wang Y J, Zheng Y H, Xie C D, Peng K C 2020 Phys. Rev. Lett. 125 070502
Google Scholar
						[33] 史少平, 武奕淼, 刘璇, 田龙, 郑耀辉 2024 量子光学学报 30 040102
Google Scholar
						Shi S P, Wu Y M, Liu X, Tian L, Zheng Y H 2024 J. Quantum Opt. 30 040102
Google Scholar
						[34] 王鼎康, 武晋泽, 宋志刚, 李晋红 2024 量子光学学报 30 041001
Google Scholar
						Wang D K, Wu J Z, Song Z G, Li J H 2024 J. Quantum Opt. 30 041001
Google Scholar
						[35] Graeme J 1996 Photodiode amplifiers: op amp solutions (New York: McGraw-Hill) pp87–92
[36] Lu Q, Shen Q, Cao Y, Liao S K, Peng C Z 2019 IEEE Trans. Nucl. Sci. 66 1048
Google Scholar
						[37] AD797: Ultralow Distortion, Ultralow Noise Op Amp Data Sheet (Rev. K) https://www.analog.com/media/en/technical-documentation/data-sheets/AD797.pdf [2025-5-12]
[38] AD8671/AD8672/AD8674: Precision, Very Low Noise, Low Input Bias Current Operational Amplifiers Data Sheet (Rev. F) https://www.analog.com/media/en/technical-documentation/data-sheets/AD8671_8672_8674.pdf [2025-5-12]
[39] Jin X L, Su J, Zheng Y H, Chen C Y, Wang W Z, Peng K C 2015 Opt. Express 23 23859
Google Scholar
						[40] 李番, 王嘉伟, 高子超, 李健博, 安炳南, 李瑞鑫, 白禹, 尹王保, 田龙, 郑耀辉 2022 71 209501
Google Scholar
						Li F, Wang J W, Gao Z C, Li J B, An B N, Li R X, Bai Y, Yin W B, Tian L, Zheng Y H 2022 Acta Phys. Sin. 71 209501
Google Scholar
						 
计量
- 文章访问数: 1379
 - PDF下载量: 46
 - 被引次数: 0
 


					
		        
	        
 
										





							
							
下载: